(原标题:股民看傻眼,高管“宫斗”董事长被炒,股价跌成渣!中部地区迎重磅利好,概念股出炉)
中共中央政治局会议审议《关于新时代推动中部地区高质量发展的指导意见》。
迅游科技内斗,8名董事联合罢免董事长
继游族网络董事长遭投毒后,A股内斗事件又现。国内网游加速器服务市场龙头迅游科技,一年半前的管理层内斗和解后如今风波再起,上演了场8名董事罢免董事长的大戏。
3月25日,迅游科技公告董事会审议通过《关于免除章建伟先生公司董事职务的议案》,在表决结果上,袁旭、陈俊等8名董事投了赞成票,仅迅游科技董事长章建伟1票反对。
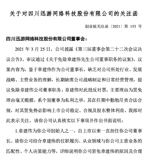
8人赞成罢免章建伟的董事职务,理由是章建伟作为公司董事长,缺乏对公司所处行业、发展战略、主营业务的理解,长期缺席公司战略制定和日常经营管理。章建伟对此投反对票,主要理由为罢免理由毫无根据,系个别董事为私利之举,其在任期中勤勉尽责合法合规,对其罢免势必影响上市公司稳定、合规及股东整体利益。
昨日晚间,迅游科技收到深交所关注函,要求迅游科技说明章建伟任职董事长期间的履职情况,是否存在影响公司正常生产经营及履职不规范情形等。

迅游科技将于2021年4月9日下午召开2021年第一次临时股东大会,采用现场投票和网络投票相结合的方式继续审议《关于免除章建伟先生公司董事职务的议案》。
迅游科技全称是四川迅游网络科技股份有限公司,于2015年登陆创业板。公司前身是章建伟和公司高管袁旭、陈俊合伙于2005年3月组建的四川蓝月科技有限公司,三人创业至今已有16年光景。16年的光阴,如今三人已渐行渐远。
曾经在2015年的时候,迅游科技股价高达126.89元/股,也曾拥有过高光时刻。如今迅游科技股价一路下行,已跌至11.56元/股,股价跌跌不休的原因主要是因为公司业绩亏损严重,2018年、2019年,迅游科技分别亏损8亿元、12亿元,两年合计亏损达20亿元。

在巨亏之下,终于等来了国资纾困,去年年初,迅游科技发布公告称贵阳市大数据产业集团有限公司以大宗交易的方式受让袁旭、陈俊的股份,并以承接债权的方式向二人提供纾困资金支持。贵阳大数据集团持有股份占公司有效表决权股份总数的18.66%。控股股东变更为大数据集团,实际控制人变更为贵阳国资委。
2021年1月29日晚,迅游科技披露2020年度业绩预告,预计2020年度实现归属净利润3000万元至4000万元,同比扭亏为盈。
中部地区迎重磅利好
昨日晚间,中共中央政治局召开会议,审议《关于新时代推动中部地区高质量发展的指导意见》。会议指出,中部地区作为全国大市场的重要组成部分和空间枢纽,要找准定位,发挥优势,加快建设现代化基础设施体系和现代流通体系,促进长江中游城市群和中原城市群发展,全面推进乡村振兴,积极服务和融入新发展格局。要把创新作为引领发展的第一动力,以科技创新引领产业发展,形成内陆高水平开放新体制。

长江中游城市群和中原城市群一直以来都是我国大力发展的重点区域,中原城市群是以河南为核心横跨河南、山东、山西、河北、安徽5省,城市群内30多个城市。长江中游城市群是以武汉为中心,规划范围包括湖北、湖南、江西三个省份在内的“中三角”。
从以往的经验来看,地区区域性利好政策的发布,基建板块将是重点受益板块。根据证券时报·数据宝梳理,A股四千余家上市公司中,有216家基建领域的上市公司所在地属于这8个省份(河南、山东、山西、河北、安徽、湖北、湖南、江西)。其中山东省有56家上市公司,数量居首。
按照最新收盘价计算,这216家上市公司市值合计2.3万亿元。安徽省39家基建上市公司,合计5160.29亿元总市值,是8个省份中总市值最多的省份。

有176只股已经发布了2020年年报、快报或业绩预告,这其中有105家在2020年实现盈利,且业绩同比呈现增长。海螺水泥的归母净利润额最高,公司于3月25日晚间披露2020年年报, 2020年实现营收1762.4亿元,同比增长12.23%;净利润351.3亿元,同比增长4.58%;公司2020年度拟向全体股东每股派发现金红利2.12元(含税)。中联重科、华菱钢铁和中信特钢的2020年全年净利润额也均超过了50亿元。
从业绩增长幅度来看,有29只基建股实现净利翻倍增长。恒通股份的业绩增长幅度最大,公司于昨日晚间发布2020年年报,2020年归母净利润1.23亿元,同比增长4680.5%。对于业绩大幅增长,公司称2020年下半年,受国内天然气市场供需影响,LNG市场价格不断增长,同时运输费用价格也有提升,报告期内公司整体毛利率提升。
这些绩优的基建股中,有23股的股价自年内高点已回调超20%。其中京山轻机和豫能控股的股价回调幅度均超过40%,两股均在实现盈利的同时,业绩实现翻倍增长。此外,按照北上资金净买入股数和区间成交均价估算,这些回调较充分的股票中,有6只股在近5个交易日中获得北上资金的青睐,杰瑞股份、中联重科、中信特钢、艾迪精密、一拖股份和鲁商发展近5日分别获得北上资金累计净流入6578.14万元、 6405.59万元、 2693.41 万元、2145.81 万元、928.99 万元和374.43万元。(数据宝 郭洁)






